• Предмет: Алгебра
  • Автор: Аноним
  • Вопрос задан 11 лет назад

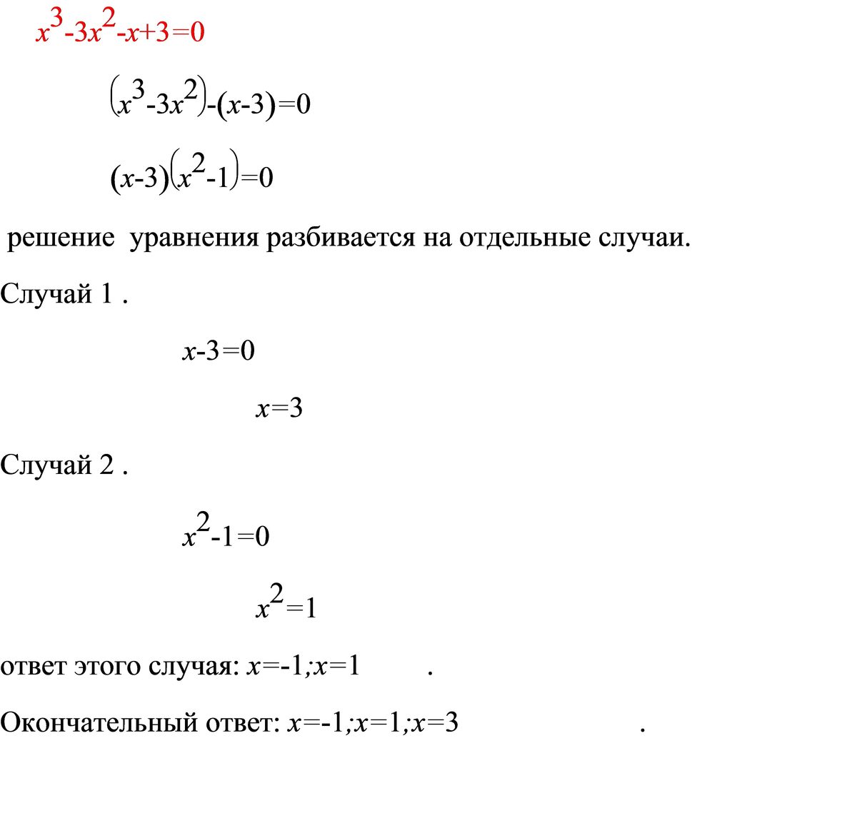
x^3-3x^2-x+3=0 решите пожалуйста

Ответы

Ответ дал: triolana
0

файл

==============================

Приложения:
Вас заинтересует