пожалуйста!!!подробно!!!
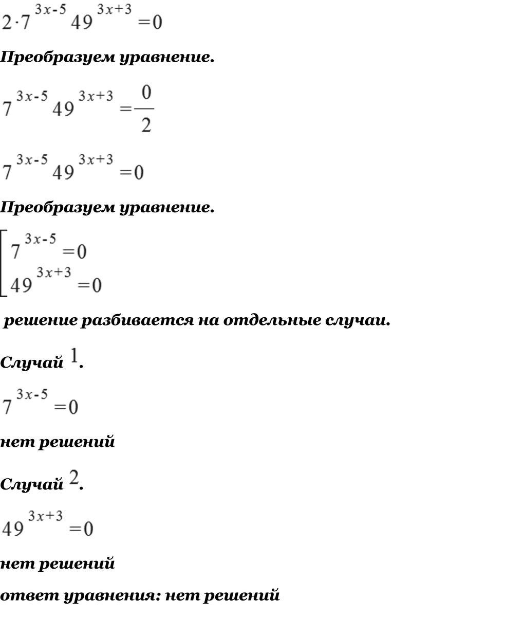
2 умножить на 7 в степени 3х минус 5 умножить на 49 в степени 3х плюс 3 = 0
Ответы
Ответ дал:
0
файл
----------------------------------
Приложения:

Вас заинтересует
2 года назад
2 года назад
8 лет назад
10 лет назад
10 лет назад
10 лет назад
10 лет назад