Ответы
Ответ дал:
0
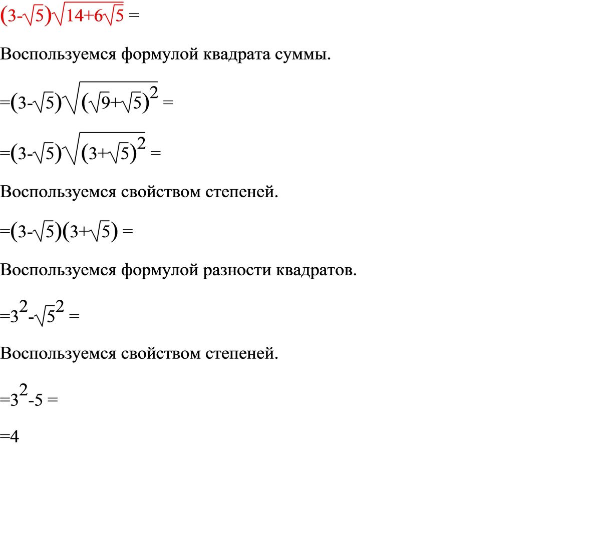
использованы формулы: квадрат суммы и разность квадратов
Приложения:

Ответ дал:
0
файл
==========================
Приложения:

Вас заинтересует
2 года назад
2 года назад
8 лет назад
8 лет назад
10 лет назад
10 лет назад