Ответы
Ответ дал:
0
Распишите подробнее. Четные числа, которые вводятся с клавиатуры? Сколько этих чисел?
------------------------------------
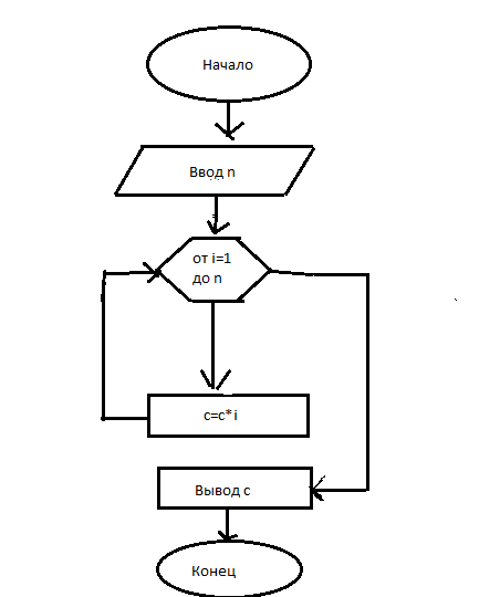
var i,n,c:integer;
begin
readln(n);
с:=1;
for i:=2 to n do
if i mod 2=0 then c:=c*i;
writeln('Произведение четных чисел: ',c);
readln;
end.
------------------------------------
var i,n,c:integer;
begin
readln(n);
с:=1;
for i:=2 to n do
if i mod 2=0 then c:=c*i;
writeln('Произведение четных чисел: ',c);
readln;
end.
Приложения:

Ответ дал:
0
Эта прога будет в ответе все время 0 печатать
Ответ дал:
0
В freepascal не обязательно присваивать 1 в переменную с.
Ответ дал:
0
Ну тогда будет 1 выдавать))
Ответ дал:
0
хахха, точняк)
Ответ дал:
0
Спасибо большое))
Вас заинтересует
2 года назад
2 года назад
8 лет назад
10 лет назад