• Предмет: Алгебра
  • Автор: IANNElK
  • Вопрос задан 10 лет назад

найдите прозводную функции
f(x)=(x+1)(x+2)-(x-1)(x-3)

Ответы

Ответ дал: Аноним
0
f(x)=(x+1)(x+2)-(x-1)(x-3)=x²+x+2x+2-x²+3x+x-3=7x-1
f '(x)=7
Ответ дал: assistantBeard
0
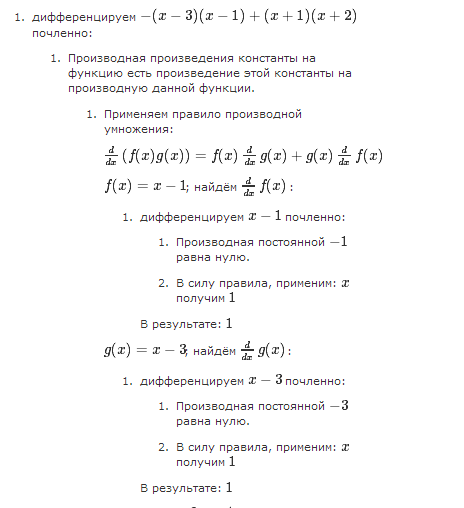
Полное решение в прикрепленном файле, что не понятно спрашивай, буду рада помочь.
Приложения:
Вас заинтересует