• Предмет: Алгебра
  • Автор: tanyaluna
  • Вопрос задан 11 лет назад

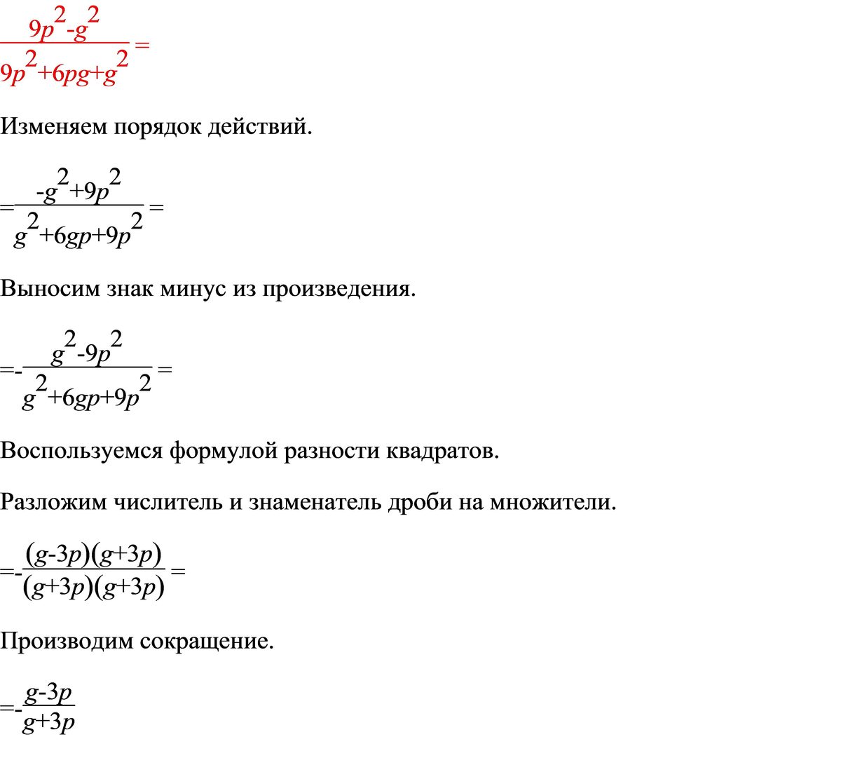
    Сократите дробь:

Приложения:

Ответы

Ответ дал: Lerooapples
0

=((3p-q)(3p+q))/((3p+q)^2)=(3p-q)/(3p+q)

 

 

Ответ дал: triolana
0

файл

==================== 

Приложения:
Вас заинтересует