• Предмет: Алгебра
  • Автор: SmallGirl
  • Вопрос задан 11 лет назад

помогите с решением. не пойму что делаю не так. может с производной ошибаюсь...

 

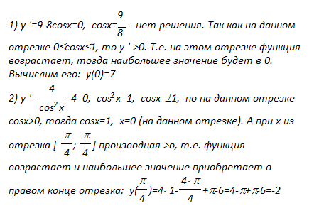
Найти наибольшее значение функции:

1. y=9x-8sinx+7 на отрезке {-п/2;0}

2. y=4tgx-4x+п-6 на отрезке { -п/4;п/4}

 

помогите пожалуйста...

Ответы

Ответ дал: okneret
0

применены формулы производной от синуса, тангенса и линейнгой функции, а также связь поведения функции со знаком производной

Приложения:
Вас заинтересует