• Предмет: Геометрия
  • Автор: vivi666
  • Вопрос задан 10 лет назад

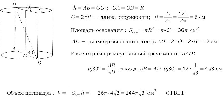
Длина окружности основания цилиндра равна 12п см .Диагональ осевого сечения образует с плоскостью основания цилиндра угол 30 градусов.Найти объем цилиндра.

Ответы

Ответ дал: Аноним
0
Решение приложено в картинке.
Приложения:
Вас заинтересует