• Предмет: Алгебра
  • Автор: Tyc
  • Вопрос задан 11 лет назад

Объясните пожалуйста как решать уравнения такого вида: u-22=u-66

Ответы

Ответ дал: dimak199
0

u-22=u-66 это будет  u-1=u-1 так как 22=1  66=1 ,думаю дальше не составит проблем решить.


Ответ дал: triolana
0

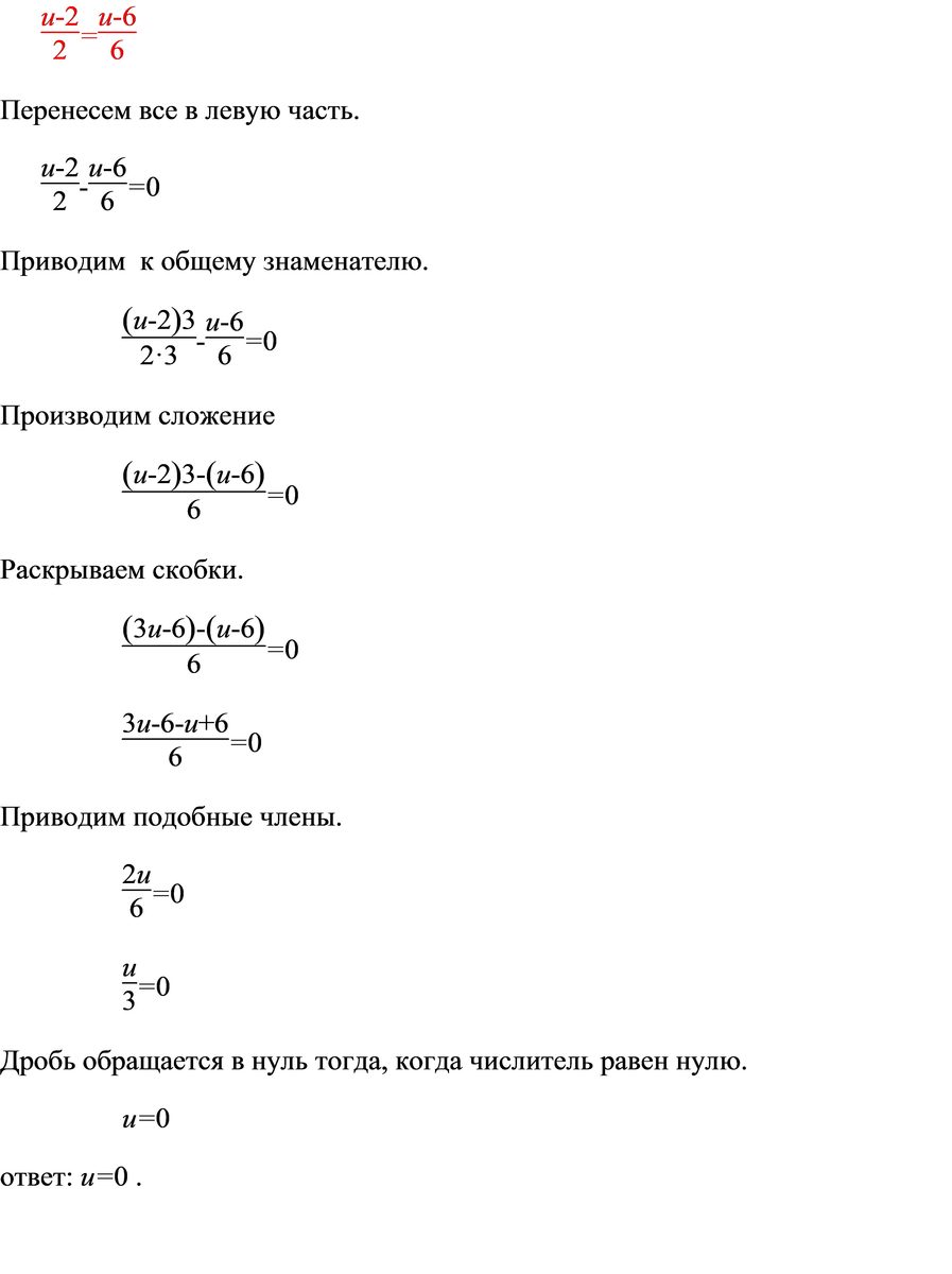
файл

========================

Приложения:
Вас заинтересует