• Предмет: Геометрия
  • Автор: Magna08
  • Вопрос задан 11 лет назад

Люди, решите а...  100 ПУНКТОВ:) 

На стороне BA угла ABC, равного 30°, взята такая точка D, что AD=2 и BD=1. Найдите радиус окружности, проходящей через точки A,D и касающейся прямой BC.

Ответы

Ответ дал: Рензи
0

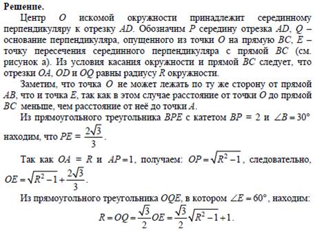
решение на листке 

кликниш 

Приложения:
Ответ дал: cos20093
0

находите длину касательной ВС (я считаю С - точкой касания, это ни на что не влияет, поскольку её положение неизвестно)

х^2 = (2+1)*1; x = корень(3);

Теперь из 2 треугольников BCD и АВС совершенно одинаковым способом находим DC и АС - по теореме косинусов

DC^2 = 1^2 + 3 - 2*1*корень(3)*cos(30) = 1; DC = 1;

AC^2 = 3^2 + 3 - 2*3*корень(3)*cos(30) = 3; АС = корень(3);

Получился треугольник DAC со сторонами 1, корень(3), 2. Это - прямоугольный треугольник, и радиус описаной вокруг него окружности равен 1.

 

Тупое решение, но вполне годится :)) 

 

На самом деле, можно было уже на первом шаге догадаться - если BC = корень(3), то перпендикуляр из точки С к ВС пересечет АВ в середине отрезка BD- пусть это будет точка О, и получается СО = ОA = OD = 1, то есть О равноудалена от D, А и прямой ВС, что нам и нужно. Так-то вообще устная задача получилась. Но способ, которым я вначале решил, годится при произвольных углах и отрезках.

 

Опаньки! Есть второе решение R = 7. Дело в том, что я при решении предполагал, что точка касания лежит таким образом, что луч АВ пересекается с препендикуляром из точки касания. Но точка касания может лежать с другой стороны точки В, хотя и на том же расстоянии от В, равном корень(3). Пусть это точка М. В этом случае центр  О находится как пересечение перпендикуляра к АВ в середине AD (пусть это точка К) и  перпендикуляра к ВС в точке М. Они пересекутся в точке О, и угол МОК = 30 градусам. Проложим ОК до пересечения с  ВС (пусть это Е), и легко найдем ВЕ = 2/cos(30) = (4/3)*корень(3); поэтому МЕ = (7/3)*корень(3), и MO = R = (7/3)*корень(3)*ctg(30) = 7. 

 

Да уж, торопиться не надо :((((

Приложения:
Вас заинтересует