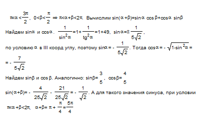
Пусть П<a<3П/2, tga=1/7, 0<b<П/2, tgb=3/4.
Докажите, что a+b= 5П/4.
П - радианная мера угла.
а, в - углы.
Ответы
Ответ дал:
0
Применены формулы синус суммы двух углов, зависимость синуса от тангенса, основоное тригонометрическое тождество, значения синуса и косинуса
Приложения:

Вас заинтересует
2 года назад
2 года назад
8 лет назад
8 лет назад
10 лет назад