• Предмет: Математика
  • Автор: Mashenka209
  • Вопрос задан 10 лет назад

Решите пожалуйста. Только обязательно нужно с объяснением.

Приложения:

Ответы

Ответ дал: flaymak
0
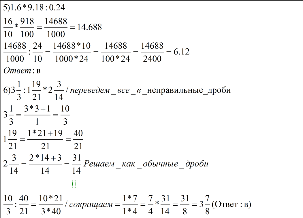
При делении дробей знаменатель и числитель второй меняются местами, надеюсь сокращения понятны.
Приложения:
Вас заинтересует