• Предмет: Алгебра
  • Автор: Аноним
  • Вопрос задан 11 лет назад

НАЙДИТЕ КОРЕНЬ УРАВНЕНИЯ!!!

РЕШЕНИЕ 7-ОГО КЛАССА!!!

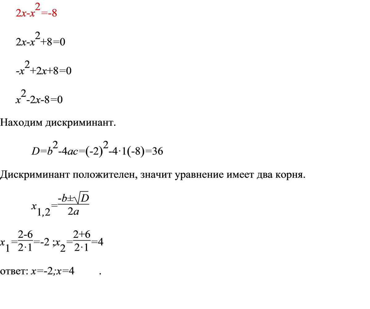
2x-x^2=-8

Ответы

Ответ дал: triolana
0

файл

======================== 

Приложения:
Вас заинтересует