Ответы
Ответ дал:
0
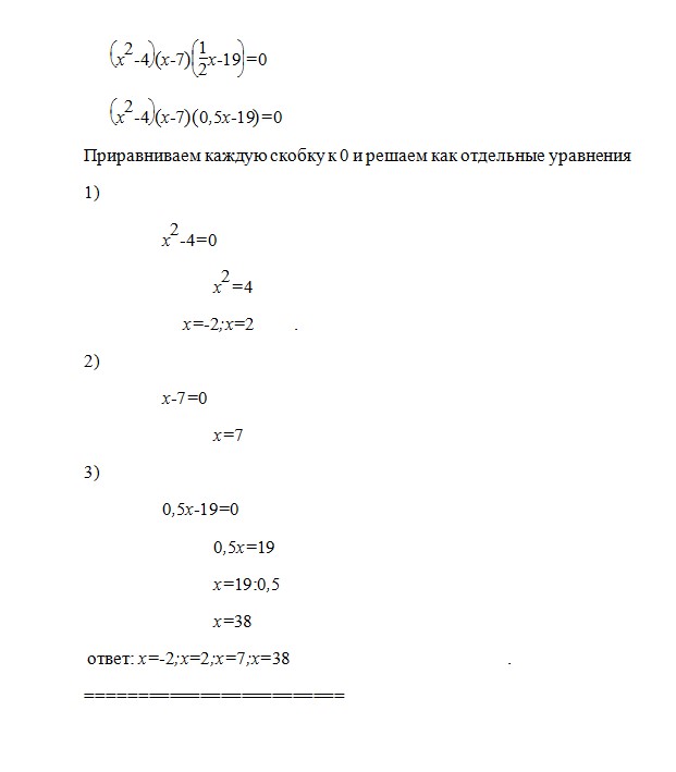
Ответ и решение в приложении,удачи)
Приложения:

Ответ дал:
0
===========================
Приложения:

Вас заинтересует
2 года назад
8 лет назад
10 лет назад
10 лет назад
10 лет назад