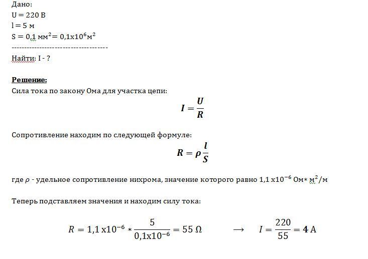
кипятильник включен в сеть с напряжением 220 В. Чему равна сила тока в спирали электрокипятильника, если она сделана из нихромовой проволоки длиной 5 м и площадью поперечного сечения 0,1 мм^2
Ответы
Ответ дал:
0
Ответы с решением в приложенном файле:
Приложения:

Вас заинтересует
2 года назад
2 года назад
8 лет назад
8 лет назад
10 лет назад
10 лет назад
10 лет назад