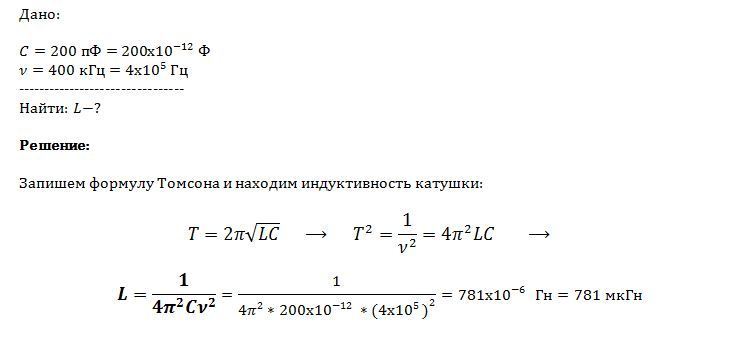
В колебательный контур включен конденсатор ёмкстью 200 пФ. Какую индуктивность нужно включить в контур, чтобы получить в нём электромагнитные колебания с частотой 400 кГц?
Ответы
Ответ дал:
0
Решение во вложении:
Приложения:
Вас заинтересует
3 года назад
3 года назад
8 лет назад
8 лет назад
11 лет назад
11 лет назад
11 лет назад
11 лет назад