• Предмет: Математика
  • Автор: beloomyt
  • Вопрос задан 11 лет назад

плизззззз 1 и 2 вариант

Приложения:

Ответы

Ответ дал: canbka
0

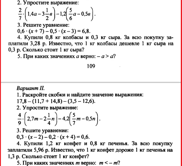
1. 17.8-11.7-14.8-3.5+12.6=0.4

 

 

Ответ дал: иера
0

 

2)  я решила а как писать дроби не знаю

3)0,6(Х+7)-0,5(Х-3)=6,8

0,6Х+4,2-0,5Х+1,5=6,8

0,1Х=6,8-1,5+4,2

0,1Х=9,5

Х=95

4)Пусть Хр-стоит 1кг колбасы, тогда 1кг сыра стоит Х+0,3р

0,8Хр-заплатили за колбасу, а 0,3(Х+0,3 )р-заплатили за сыр

0,8Х+0,3(Х+0,3)=3,28

0,8Х+0,3Х=3,28-0,09 

1,1Х=3,19

Х=2,9р-стоит 1кг колбасы

2,9+0,3=3,2р-стоит 1кг сыра

 

 2вариант:

1) 17,8-(11,7+14,8)-(3,5-12,6)=17,8-11,7-14,8-3,5+12,6=0,4

2)опять дроби

3)0,3(х-2)-0,2(х+4)=0,6

0,3х-0,6-0,2х-0,8=0,6

0,1х=0,6+0,6+0,8

0,1х=2

х=20

4)Пусть Хр-стоит 1кг печенья, тогда 1кг конфет Х+1,3р

0,8Хр-заплатили за печенье, а 1,2(1,3+Х)р-заплатили за конфеты

1,2(1,3+Х)+0,8Х=5,96

1,56+1,2Х+0,8Х=5,96

2Х=5,96-1,56

2Х=4,4

Х=2,2р-стоит 1кг печенья

2,2+1,3=3,5р-стоит 1кг конфет 

Вас заинтересует