• Предмет: Физика
  • Автор: Julia72528
  • Вопрос задан 10 лет назад

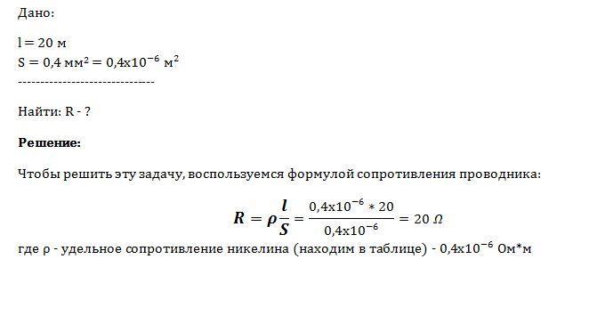
Определите сопротивление никелинового провода длиной 20м и площадью поперечного сечения 0,4 мм^2

Ответы

Ответ дал: livres
0

Решение во вложении:

Приложения:
Вас заинтересует