• Предмет: Физика
  • Автор: Worl
  • Вопрос задан 11 лет назад

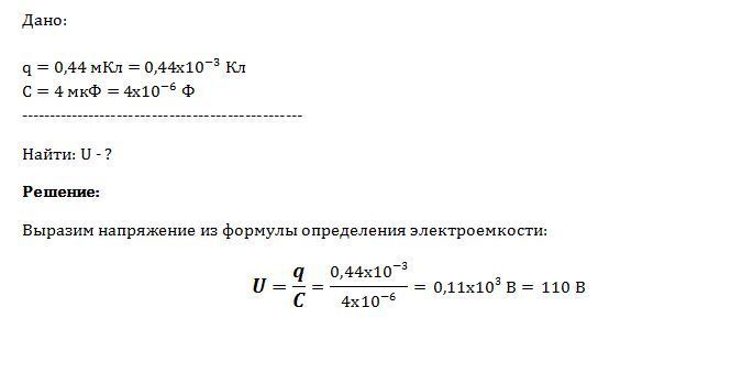
От какого напряжения нужно зарядить конденсатор емкостью 4 мкФ, чтобы ему сообщить заряд 0,44 мКл

Ответы

Ответ дал: livres
0
Решение во вложении:
Приложения:
Вас заинтересует