Ответы
Ответ дал:
0
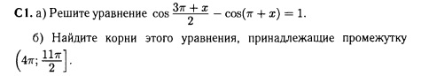
нет возможности сфоткать и выслать, поэтому начну, а дальше попробуй сама. Я ответ напишу. Во-первых, надо преобразовать выражение с помощью формул приведения, получится половинный угол и целый угол.
так как cos(3pi+x)/2=cos(3pi/2 + x/2)=sin(x/2);
cos(pi+x)=cosx;
Уравнение примет вид:
sin(x/2)+cos(x/2)=1;
х/2 примем за целый угол, а х - за двойной и применим к х формулу для косинуса двойного угла
sin(x/2)+1-2sin^2(x/2)=1;
2sin^2(x/2)-sin(x/2)=0;
sin(x/2)(2sin(x/2)-1)=0;
1) sin(x/2)=0;⇔x/2=pi*k;⇔x=2pi*k,k-Z
2)sin(x/2)=1/2; ⇔x/2=pi/6 +2pik U x/2=5pi/6 +2pik;
⇒x=pi/3 +4pik U x=5pi/3 +4pi*k.
Это першение части а , последние 2 корня я специально разделила на 2 случая, их надо объединить в квадратную скоюку (не фигурную), чтобы было удобнее находить корни из интервала.
б) (4pi; 5,5pi]
x=4pi; x=13pi/3 Надеюсь, что не ошиблась, решала сразу на экране
так как cos(3pi+x)/2=cos(3pi/2 + x/2)=sin(x/2);
cos(pi+x)=cosx;
Уравнение примет вид:
sin(x/2)+cos(x/2)=1;
х/2 примем за целый угол, а х - за двойной и применим к х формулу для косинуса двойного угла
sin(x/2)+1-2sin^2(x/2)=1;
2sin^2(x/2)-sin(x/2)=0;
sin(x/2)(2sin(x/2)-1)=0;
1) sin(x/2)=0;⇔x/2=pi*k;⇔x=2pi*k,k-Z
2)sin(x/2)=1/2; ⇔x/2=pi/6 +2pik U x/2=5pi/6 +2pik;
⇒x=pi/3 +4pik U x=5pi/3 +4pi*k.
Это першение части а , последние 2 корня я специально разделила на 2 случая, их надо объединить в квадратную скоюку (не фигурную), чтобы было удобнее находить корни из интервала.
б) (4pi; 5,5pi]
x=4pi; x=13pi/3 Надеюсь, что не ошиблась, решала сразу на экране
Вас заинтересует
3 года назад
3 года назад
8 лет назад
10 лет назад
10 лет назад
11 лет назад