• Предмет: Информатика
  • Автор: света9696
  • Вопрос задан 10 лет назад

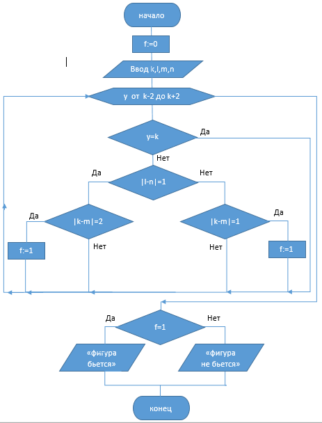
Поле шахматной доски определяется парой натуральных чисел, первое из которых задает номер вертикали, а второе – номер горизонтали. Даны натуральные числа: k, l, m, n. Записать алгоритм определения того, угрожает ли конь, стоящий на поле (k, l), полю (m, n).как составить циклический алгоритм?

Ответы

Ответ дал: Аноним
0
 алгоритм определения того, угрожает ли конь, стоящий на поле (k, l), полю (m, n)
Приложения:
Вас заинтересует
8 лет назад