• Предмет: Физика
  • Автор: HakiLee
  • Вопрос задан 10 лет назад

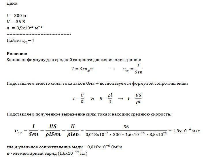
К концам медного проводника длиной 300 м приложено напряжение 36 В. Найдите среднюю скорость упорядоченного движения электронов в проводнике, если концентрация электронов проводимости меди 8,5⋅1028м-3

Ответы

Ответ дал: livres
0

Решение во вложении:

Приложения:
Вас заинтересует