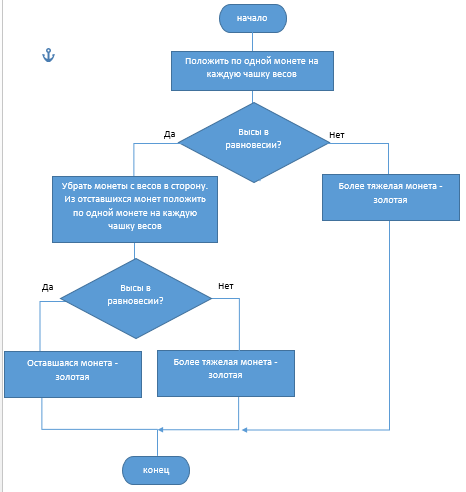
Кот Матроскин и пёс Шарик нашли клад, который состоял из 5 одинаковых монт. В коробке, в которой лежали монеты, друзья обнаружили записку: "При помощи чашечных весов без гирь найдите среди этих 5 монет одну золотую и купите почтальону Печкину велосипед. Сделайте это при помощи двух взвешиваний. Золотыя монета более тяжёлая". Дядя Фёдор помог своим друзьям справится с этим заданием. Как он действовал? Впишите действия Дяди Фёдора в блок схему.Плиз помогите!((Только нужна блок-схема
Ответы
Ответ дал:
0
Блок схема поиска золотой монеты
Приложения:

Вас заинтересует
2 года назад
2 года назад
8 лет назад
8 лет назад
10 лет назад
10 лет назад
10 лет назад