• Предмет: Информатика
  • Автор: Pro100Kseniya
  • Вопрос задан 10 лет назад

Нарисуйте блок-схему  с операторами:
1.Если в комнате темно, тогда включи свет.
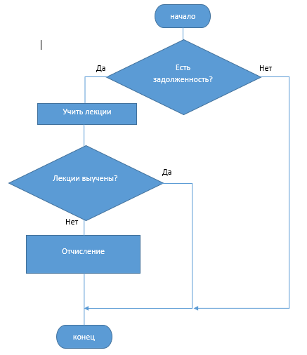
2. Если имеется задолженность, учи лекции, иначе отчислят.
3.Проверьте равно ли введенное число некоторому значению, в случае равенства вывести на экран сообщение о равенстве.

Помогите пожалуйста! Срочно нужно...

Ответы

Ответ дал: Аноним
0
Блок-схемы предложенных задач
Приложения:
Вас заинтересует