А) Использую циклическую формуА) Использую циклическую форму организации действий,запишите следующие алгоритм выполнения домашнего задания по переводу текста с иностранного языка:
Прочитать первое предложение.
Перевести предложение.
Записать перевод в тетрадь.
Прочитать следующее предложение.
Перевести предложение.
Записать перевод в тетрадь.
Прочитать следующее предложение.
Перевести предложение.
Записать перевод в тетрадь.
....
Б) Изобразите составленный алгоритм схемой.
Ппомогите пожалуйста кто знает. Завтра последний урок и у меня спорная оценка между 5 и 4.
Ответы
Ответ дал:
0
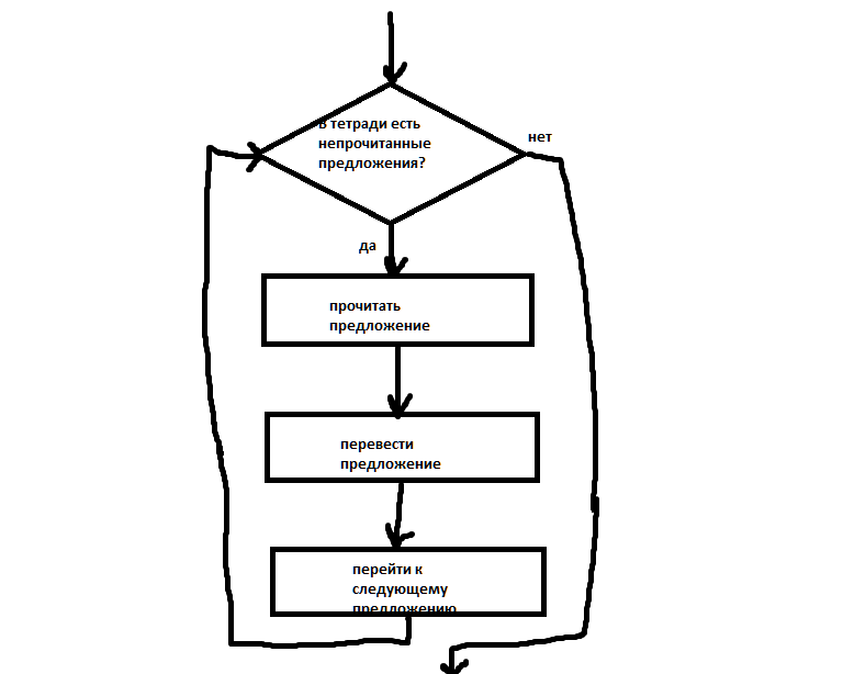
a)
Пока в тетради есть непрочитанные предложения
Начало цикла
Прочитать предложение
Перевести предложение
Перейти к следующему предложению
Конец цикла
б)
Пока в тетради есть непрочитанные предложения
Начало цикла
Прочитать предложение
Перевести предложение
Перейти к следующему предложению
Конец цикла
б)
Приложения:

Вас заинтересует
2 года назад
2 года назад
8 лет назад
8 лет назад
10 лет назад
10 лет назад
10 лет назад