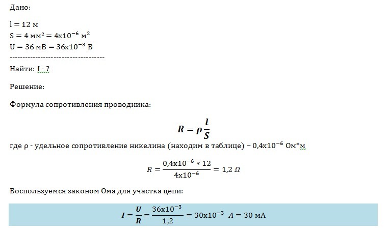
Какова сила тока в никелиновом проводнике длиной 12м и сечением 4 мм в квадрате, на который подано напряжение 36 мВ?
Ответы
Ответ дал:
0
Решение во вложении:
Приложения:
Вас заинтересует
3 года назад
3 года назад
8 лет назад
8 лет назад
11 лет назад
11 лет назад
11 лет назад