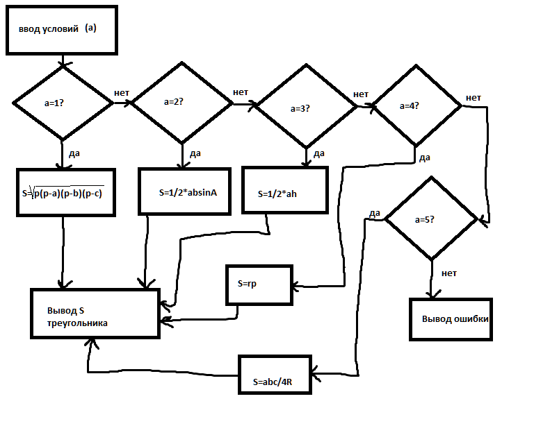
Cоставить алгоритм в виде блок -схемы:вычислить площадь треугольника в зависимости от исходных данных
1)формула Герона
2)2 стороны и угол между ними
3)высота и основание
4)радиус вписанной окружности (3 стороны,p,r)
5)радиус описанной окружности (следствие из теоремы синусов)
заранее спасибо))
Ответы
Ответ дал:
0
Немного криво, но вот)
Приложения:

Вас заинтересует
2 года назад
7 лет назад
7 лет назад
10 лет назад
10 лет назад
10 лет назад