Ответы
Ответ дал:
0
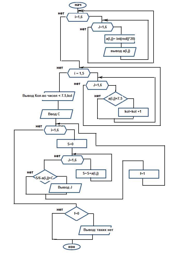
Окончания программы на рисунке не видно, поэтому после последней строки программа завершена
Приложения:

Вас заинтересует
2 года назад
7 лет назад
10 лет назад
10 лет назад
10 лет назад