Ответы
Ответ дал:
0
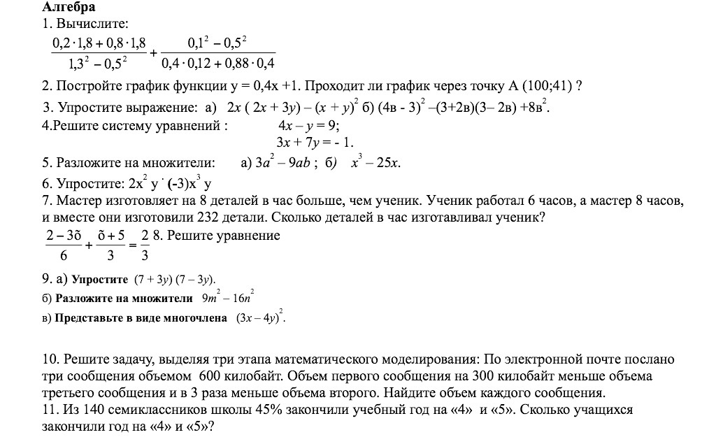
2. Точка А(100;41) проходит через график у=0,4х+1, т.к
у=0,4х+1
41=0,4*100+1
41=41
8.
Приводим к общему знаменателю:
2-3x+2(x+5)=4
2-3X+2x+10=4
-3x+2x=4-2-10
-x=-8
х=8
Ответ: 8.
9. а) 49 - 9у²
б) (3m - 4n)(3m + 4n)
в) 9х² - 24ху + 16у²
11.140 чел - 100%
х чел - 45%
Делаем пропорцию:
х = 140*45/100 = 63 (чел).
Ответ: 63 человека.
у=0,4х+1
41=0,4*100+1
41=41
8.
Приводим к общему знаменателю:
2-3x+2(x+5)=4
2-3X+2x+10=4
-3x+2x=4-2-10
-x=-8
х=8
Ответ: 8.
9. а) 49 - 9у²
б) (3m - 4n)(3m + 4n)
в) 9х² - 24ху + 16у²
11.140 чел - 100%
х чел - 45%
Делаем пропорцию:
х = 140*45/100 = 63 (чел).
Ответ: 63 человека.
Ответ дал:
0
Спасибо))
Ответ дал:
0
Сейчас еще!
Вас заинтересует
3 года назад
8 лет назад
8 лет назад
10 лет назад
10 лет назад
11 лет назад