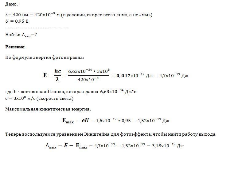
В опыте по фотоэффекту на пластину падает свет с длиной волны 420мм.Фототок прекращается при задерживающей разности потенциалов 0,95В. Определите работу выхода электронов с поверхности пластины
Ответы
Ответ дал:
0
Решение во вложении:
Приложения:

Вас заинтересует
2 года назад
2 года назад
8 лет назад
10 лет назад
10 лет назад
10 лет назад