• Предмет: Физика
  • Автор: buryatia
  • Вопрос задан 11 лет назад

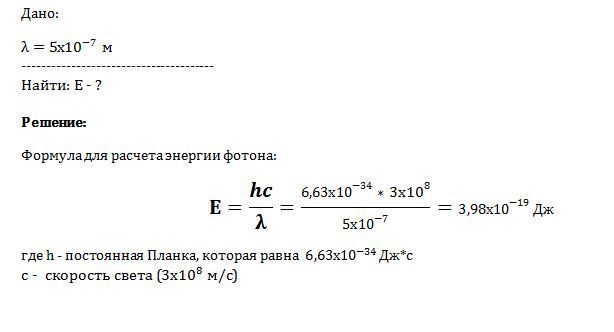
определите энергию фотона соответствующего длине волны лямда=5*10минус7степени м. помогите пожалуйста очень очень надо(((

Ответы

Ответ дал: livres
0
Решение во вложении:
Приложения:
Вас заинтересует