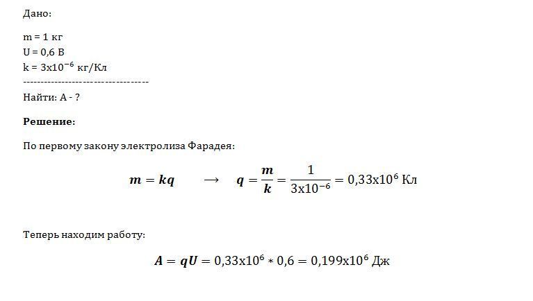
какую работу совершает электрический ток в процессе электролиза при выделении 1кг никеля? напряжение между электродами электрической ванны 0,6В а электрохимический эквивалент никеля к=3•10^(-6) кг/Кл
Ответы
Ответ дал:
0
Решение во вложении:
Приложения:

Вас заинтересует
2 года назад
2 года назад
8 лет назад
8 лет назад
10 лет назад
10 лет назад
10 лет назад