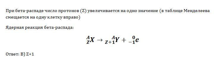
какой порядковый номер в таблице Д.И.Менделеева имеет элемент,кооторый образуется в результате B-распада ядра элемента с порядковым номером Z? а)Z+2;б)Z-2;в)Z+1;г)Z-1.
Ответы
Ответ дал:
0
Ответ в приложенном файле:
Приложения:
Вас заинтересует
3 года назад
8 лет назад
8 лет назад
11 лет назад
11 лет назад
11 лет назад
11 лет назад