Решить
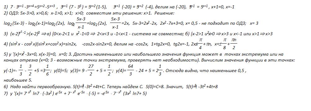
1)
2)
3)
4)
5)Найти наименьшее и наибольшое значение функции
на [-1;4]
6)Скорость точки, движущейся прямолинейно, задана уравнением . Найти закон движения точки, если за время t=0 она пройдёт путь S=8 м.
7)Найти производную функции.
Ответы
Ответ дал:
0
использованы свойства степени, свойства логарифма, тригонометрические формулы, формулы дифференцирования, интегрирования
Приложения:

Вас заинтересует
8 лет назад
8 лет назад
10 лет назад
10 лет назад
10 лет назад