составить блок схему для программы Паскаль 
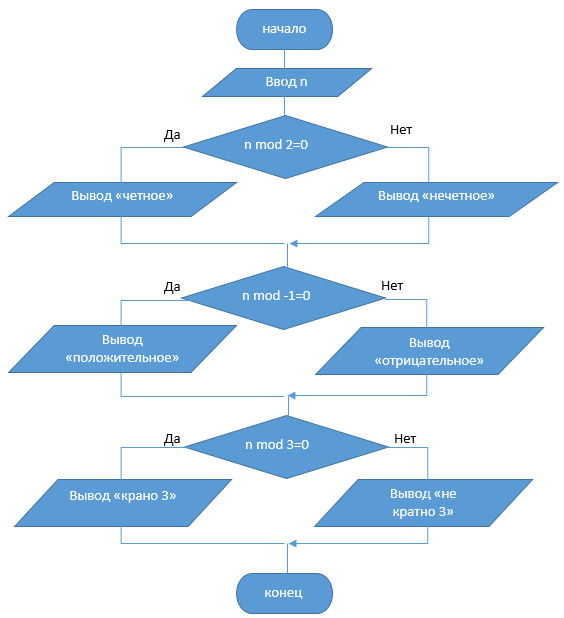
var n : integer;
beginwrite('введите число n=');
readln(n);
write(' число n - ');
if n mod 2 = 0
then write('четное')
else write ('нечетное');
writeln( );
write(' число n - ');
if n mod -1=0
then write('положительное ')
else write ('отрицательное ');
writeln( );
write(' число n - ');
if n mod 3 = 0
then write('кратно 3 ')
else write ('не кратно 3 ');
end.
                        
                            
                            
                    Ответы
                                            Ответ дал: 
                                                                                    
                                        
                                            
                                                
                                                
                                                
                                                    0
                                                
                                            
                                        
                                    
                                        блок схема для программы
                                    
                                                Приложения:
                    
                            Вас заинтересует
                
                        2 года назад
                    
                
                        2 года назад
                    
                
                        8 лет назад
                    
                
                        8 лет назад
                    
                
                        10 лет назад
                    
                
                        10 лет назад
                    
                
                        10 лет назад