Ответы
Ответ дал:
0
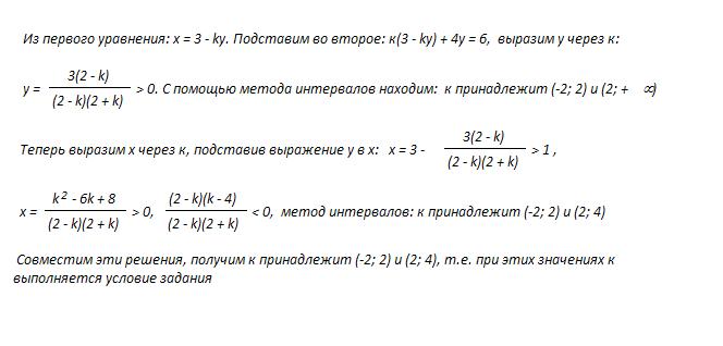
Решение во вложении. В основном использован метод интервалов
Приложения:

Вас заинтересует
2 года назад
2 года назад
8 лет назад
8 лет назад
10 лет назад
10 лет назад
10 лет назад