Ответы
Ответ дал:
0
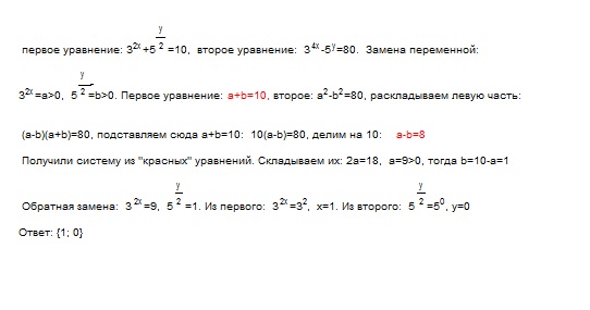
Использованы свойства степени , корня, способ сложения решения системы
Приложения:

Вас заинтересует
2 года назад
2 года назад
8 лет назад
8 лет назад
10 лет назад
10 лет назад
10 лет назад