Ответы
Ответ дал:
0
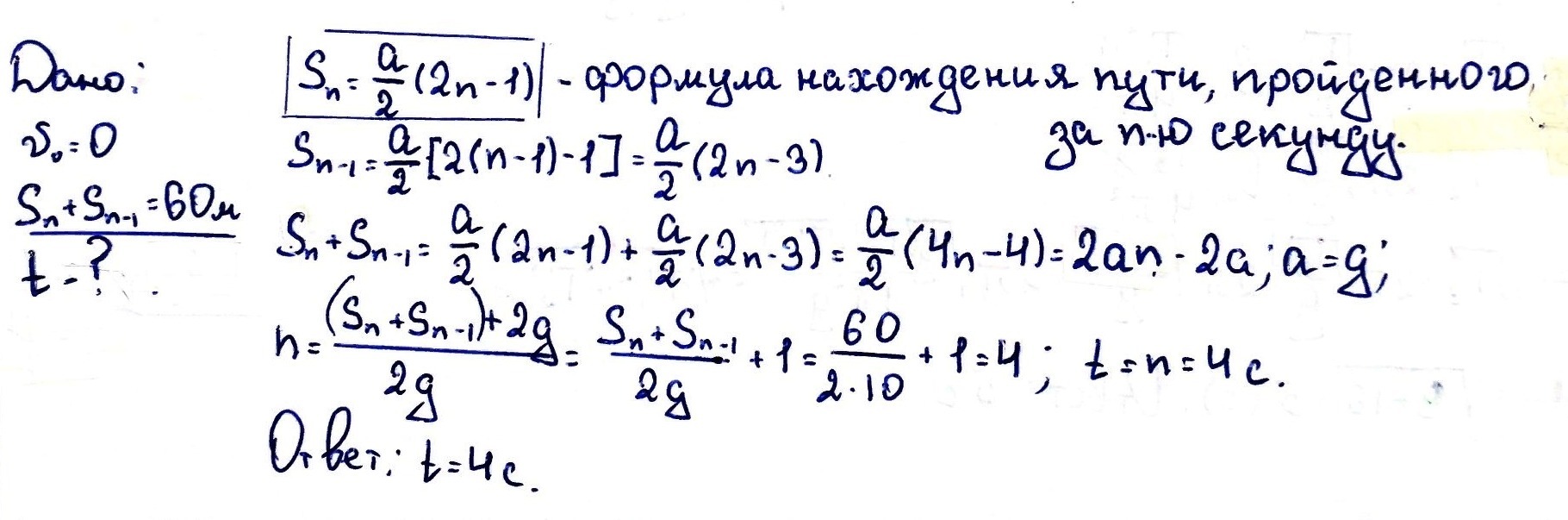
Решение во вложении.
Приложения:

Ответ дал:
0
По условию
S= gt^2/2- g(t-2)^2/2
60=5t^2-5*(t-2)^2
12= t^2-t^2+4t-4
t=4c
S= gt^2/2- g(t-2)^2/2
60=5t^2-5*(t-2)^2
12= t^2-t^2+4t-4
t=4c
Приложения:

Вас заинтересует
2 года назад
2 года назад
8 лет назад
8 лет назад
10 лет назад
10 лет назад
10 лет назад