Помогите построить блок схему к задаче
После очередного этапа чемпионата мира по кольцевым автогонкам на автомобилях с открытыми колесами Формула-А гонщики собрались вместе в кафе, чтобы обсудить полученные результаты. Они вспомнили, что в молодости соревновались не на больших болидах, а на картах – спортивных автомобилях меньших размеров.
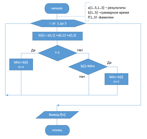
Друзья решили выяснить победителя в одной из гонок на картах. Победителем гонки являлся тот гонщик, у которого суммарное время прохождения всех кругов трассы было минимальным.
Поскольку окончательные результаты не сохранились, то каждый из n участников той гонки вспомнил и выписал результаты прохождения каждого из m кругов трассы. К сожалению, гонщикам было сложно вычислить победителя той гонки. В связи с этим они попросили сделать это вас.
Требуется написать программу, которая вычислит победителя гонки на картах, о которой говорили гонщики.
Формат входных данных
Первая строка входных данных содержит два целых числа n и m (1 ≤ n, m ≤ 100). Последующие 2∙n строк описывают прохождение трассы каждым из участников. Описание прохождения трассы участником состоит из двух строк. Первая строка содержит имя участника с использованием только латинских букв (строчных и заглавных). Имена всех участников различны, строчные и заглавные буквы в именах различаются.
Вторая строка содержит m положительных целых чисел, где каждое число – это время прохождения данным участником каждого из m кругов трассы (каждое из этих чисел не превосходит 1000). Длина каждой строки не превышает 255 символов.
Формат выходных данных
В выходные данные необходимо вывести имя победителя гонки на картах. Если победителей несколько, требуется вывести имя любого из них.
Пример входных и выходных данных
Входные данные
Выходные данные
5 3
Sumaher
2 1 1
Barikelo
2 1 2
Olonso
1 2 1
Vasya
1 1 1
Fedya
1 1 1
Fedya
Ответы
Ответ дал:
0
Неясно только, зачем такое подробное описание? Обычно для блок-схемы такого не требуется.
Приложения:
Ответ дал:
0
Спасибо большое
Вас заинтересует
3 года назад
3 года назад
8 лет назад
10 лет назад
10 лет назад
11 лет назад