• Предмет: Алгебра
  • Автор: Полина8434
  • Вопрос задан 11 лет назад

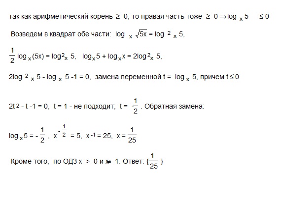
 решить уравнение 2. (решение полное) 

Приложения:

Ответы

Ответ дал: okneret
0

Использованы определение логарифма, свойства логарифма, квадратное уравнение, арифметический квадратный корень

Приложения:
Вас заинтересует