Ответы
Ответ дал:
0
по действеЯм
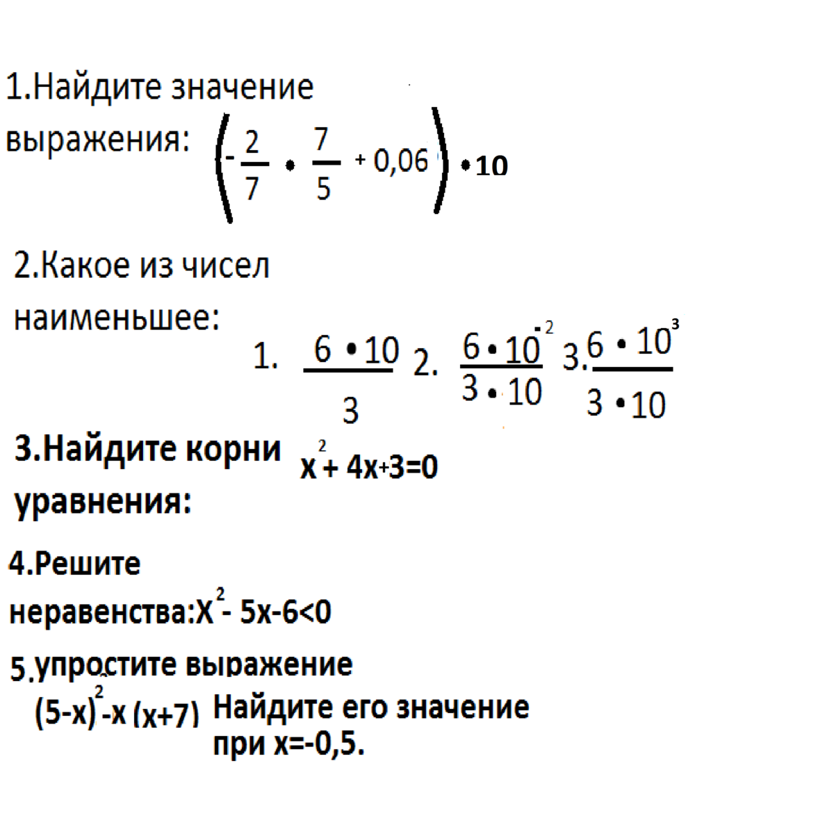
1)-2/7 * 7/5=-2/5
(-2/5 +0.06)*10=-4+0.6=-3.4
Ответ: -3.4.
х²+4х+3=0
a=1; b=4; c=3
D=b²-4ac=4²-4*1*3=16-12=4
√D=2
x1=(-b+√D)/2a=(-4+2)/2=-1
x2=(-b-√D)/2a=(-4-2)/2=-3
Ответ: -3;-1.
(5-х)²- х(х+7)=25-10х+х²-х²-7х=25-17х
При х=-0.5;
25-17х=25-17*(-0.5)=25+8.5=33.5
1)-2/7 * 7/5=-2/5
(-2/5 +0.06)*10=-4+0.6=-3.4
Ответ: -3.4.
х²+4х+3=0
a=1; b=4; c=3
D=b²-4ac=4²-4*1*3=16-12=4
√D=2
x1=(-b+√D)/2a=(-4+2)/2=-1
x2=(-b-√D)/2a=(-4-2)/2=-3
Ответ: -3;-1.
(5-х)²- х(х+7)=25-10х+х²-х²-7х=25-17х
При х=-0.5;
25-17х=25-17*(-0.5)=25+8.5=33.5
Ответ дал:
0
=-======================================
-3.4
-1 -3
33.5
-3.4
-1 -3
33.5
Приложения:

Ответ дал:
0
=)
Ответ дал:
0
листочка другого под рукой не было .... }}}} Вы лучше такую задачу решите я от нее в шоке я даже на стену ее повесил. В первый день продали 145425075 кг помидора , во второй день продали-в 109812 кг меньше,чем в первый день,а в третий день на 4602 кг больше чем во второй день. ПОЖАЛУЙСТА ПОМОГИТЕ ПЛИЗ, ПЛИИЗ или мне поставят двойкку
Ответ дал:
0
ого) щас подумаем
Вас заинтересует
2 года назад
8 лет назад
8 лет назад
10 лет назад