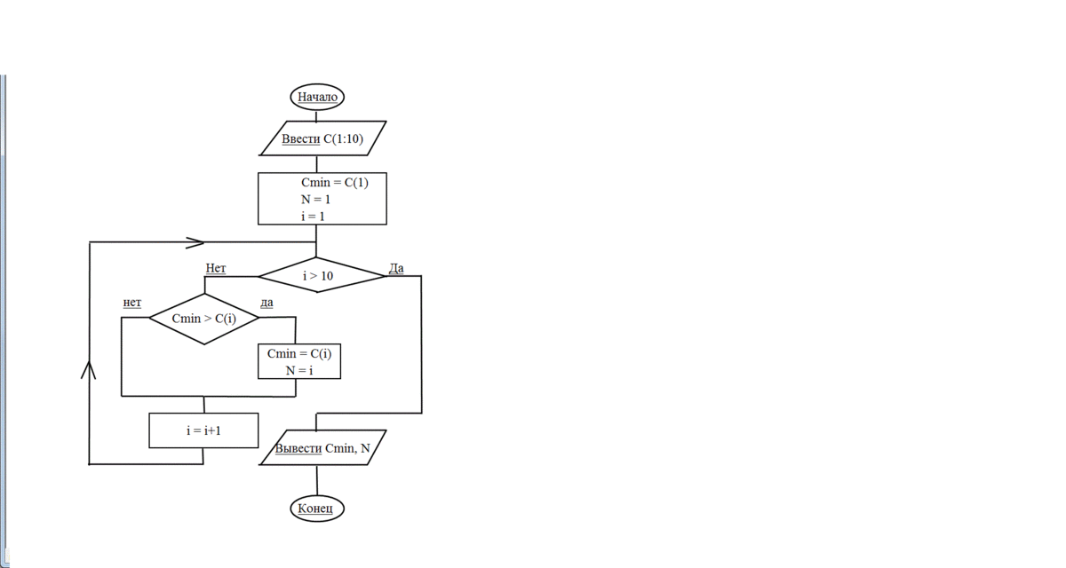
РЕБЯТ, помогите плиз с информатикой. С(10), Определить наименьший элемент массива С и его номер, С<10. Нужно нарисовать еще блок схемы, но думаю это нереально здесь, хотя-бы задания пжл
Ответы
Ответ дал:
0
Пример реализации на Excel
Программу можно посмотреть нажав Alt+F11
Программу можно посмотреть нажав Alt+F11
Приложения:
Ответ дал:
0
почему то не запускается отмену дает какую-то
Вас заинтересует
3 года назад
3 года назад
8 лет назад
8 лет назад
11 лет назад
11 лет назад