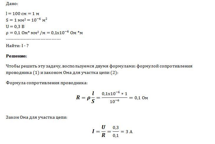
Напряжение в железном проводнике длиной 100 см и сечением 1 мм2 равно 0,3 В. Удельное сопротивление железа 0,1 Ом · мм2/м. Вычислите силу тока в стальном проводнике.
Ответы
Ответ дал:
0
Решение во вложении:
Приложения:

Вас заинтересует
2 года назад
7 лет назад
7 лет назад
10 лет назад
10 лет назад
10 лет назад