Ответы
Ответ дал:
0
631 и 633 в приложении
639
дано
F1=200H
D1=16см
D2=2см
________
F2=?
F1*D1=F2*D2
F2=(F1*D1) /D2=200*16/2=1600Н
Ответ: F2=1600Н=1.6кН
639
дано
F1=200H
D1=16см
D2=2см
________
F2=?
F1*D1=F2*D2
F2=(F1*D1) /D2=200*16/2=1600Н
Ответ: F2=1600Н=1.6кН
Приложения:


Ответ дал:
0
633.
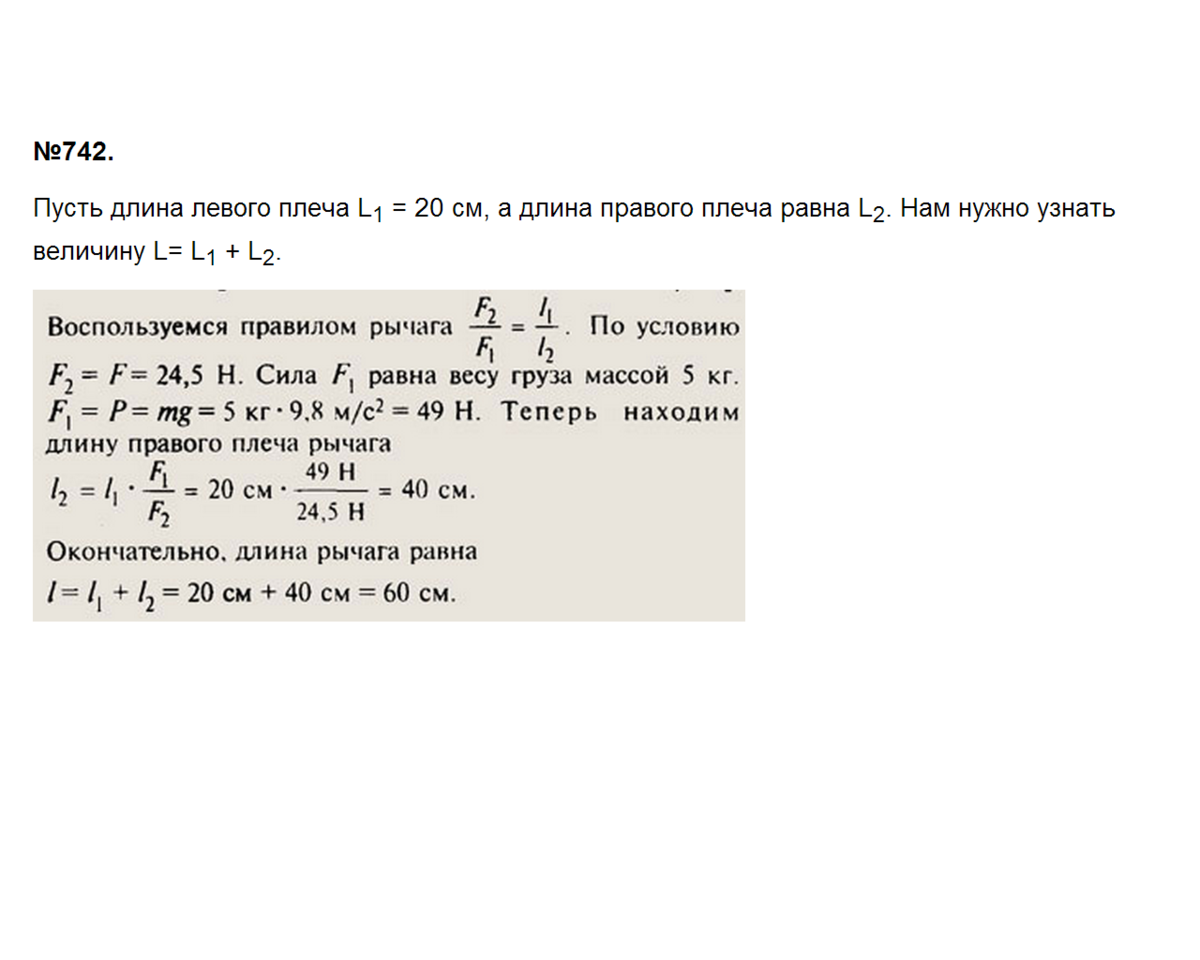
Пусть длина левого плеча l1=20см, а длина правого плеча равна l2. Нам нужно узнать величину l=l1+l2. Воспользуемся правилом рычага F2/F1=l1/l2. По условию F2=F=24,5 H. Сила F1 равна весу груза массой 5 кг. F1=P=mg=5кг*9.8 м/c^2=49 H. Теперь находим длину правого плеча рычага l2=l1* F2/F1 = 20 см * 49H/24,5H= 40 см. Окончательно, длина рычага равна l=l1+l2=20см+40см=60см.
Пусть длина левого плеча l1=20см, а длина правого плеча равна l2. Нам нужно узнать величину l=l1+l2. Воспользуемся правилом рычага F2/F1=l1/l2. По условию F2=F=24,5 H. Сила F1 равна весу груза массой 5 кг. F1=P=mg=5кг*9.8 м/c^2=49 H. Теперь находим длину правого плеча рычага l2=l1* F2/F1 = 20 см * 49H/24,5H= 40 см. Окончательно, длина рычага равна l=l1+l2=20см+40см=60см.
Приложения:


Вас заинтересует
2 года назад
7 лет назад
10 лет назад
10 лет назад
10 лет назад