10 ав-15в 2
--------------
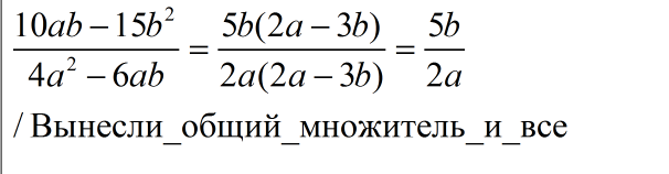
полностью обьяснение куда место чего подстовлять все конкретно
4а2 -6ав
Ответы
Ответ дал:
0
Находим общий множитель, в числителе ( тот что сверху) мы видим везде множитель b, а так же можно заметить что у 10 и 15 общий множитель 5, значит полный общий множитель равен 5b, вынесли за скобки и оставляем что осталось, в знаменателе ( что снизу) видим общий множитель a, 4 и 6 так же имеют общий множитель это 2, выносим этот общий множитель 2a за скобки, оставляем в скобках что осталось. Проверим - 2a*a даст 2a^2 да плюс 2a*-3b даст -6ab .Потом видим что у нас совпали 2 множителя (2a-3b) можно просто сократить, тоже самое что 2 * 4-2 / 5 * 4-2 = 4/10 = 0.4 а если 4-2 уберем получим 2/5 что так же даст ответ 0.4 поэтому просто сокращаем этот множитель, обычно в таких уравнениях присутствуют формулы сокращенного умножения типа a^2-b^2 просто главное научиться их находить и расписывать как они есть, например a^2-64 = можно представить как (a+8)(a-8). Удачи.
Приложения:

Вас заинтересует
2 года назад
2 года назад
7 лет назад
7 лет назад
10 лет назад
10 лет назад
10 лет назад