• Предмет: Физика
  • Автор: АнастасияАнатольевна
  • Вопрос задан 11 лет назад

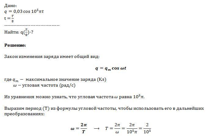
Помогите!! Заряд на обкладках конденсатора меняется по закону q=0.03 cos10^5pi t (Кл) Определите значение заряда на обкладках конденсатора в момент времени t= frac{T}{8}.

Ответы

Ответ дал: livres
0

Решение во вложении:

Приложения:
Вас заинтересует