Построить блок схему алгоритма и написать программу для решения: Даны действительные числа z,y,x.Если сумма двух чисел x y меньше единицы ,то каждое из заданных трёх чисел заменить полусуммой двух других,в противном случае возвести в квадрат.
Ответы
Ответ дал:
0
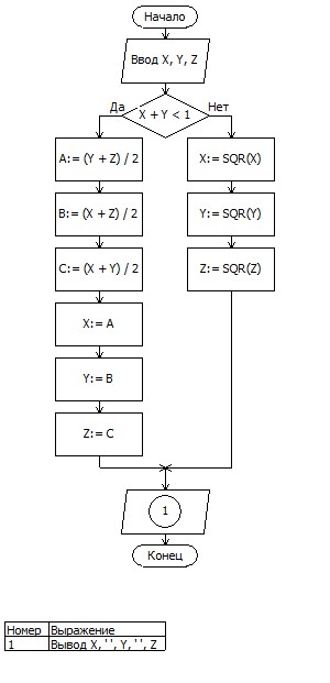
var
x, y, z: real;
a, b, c: real;
begin
readln(x, y, z);
if (x + y < 1) then
begin
a := (y + z) / 2;
b := (x + z) / 2;
c := (x + y) / 2;
x := a;
y := b;
z := c;
end
else
begin
x := sqr(x);
y := sqr(y);
z := sqr(z);
end;
writeln(x, ' ', y, ' ', z);
end.
x, y, z: real;
a, b, c: real;
begin
readln(x, y, z);
if (x + y < 1) then
begin
a := (y + z) / 2;
b := (x + z) / 2;
c := (x + y) / 2;
x := a;
y := b;
z := c;
end
else
begin
x := sqr(x);
y := sqr(y);
z := sqr(z);
end;
writeln(x, ' ', y, ' ', z);
end.
Приложения:
Вас заинтересует
3 года назад
8 лет назад
10 лет назад
11 лет назад