• Предмет: Алгебра
  • Автор: liya154
  • Вопрос задан 10 лет назад

(16/x^2+x)-(6/x^2-x)=1/x решите пожалуйста))

Ответы

Ответ дал: Аноним
0
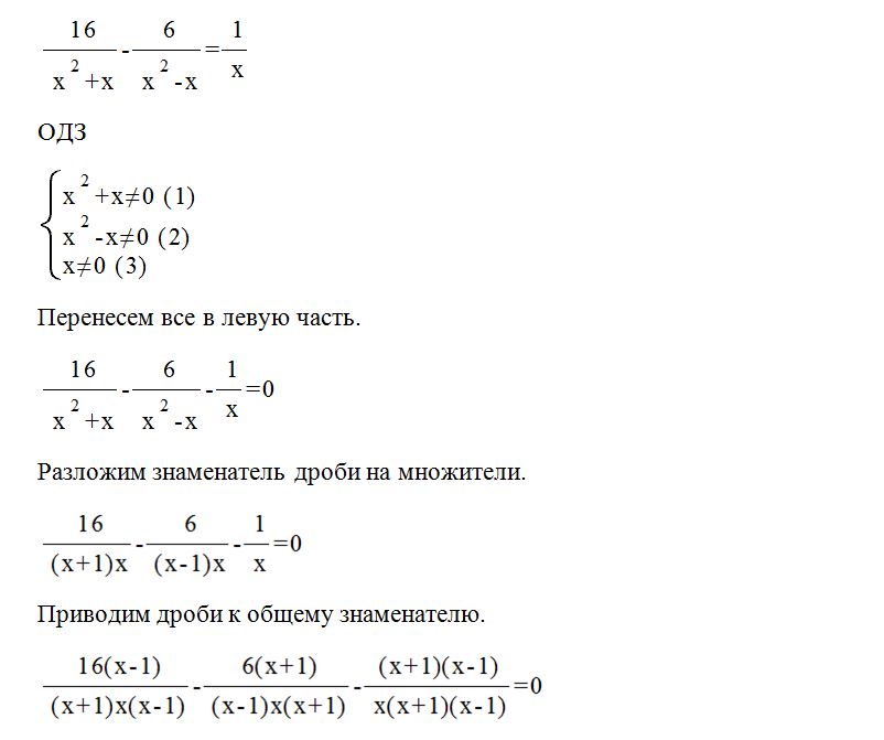
Полное решение 
см. внутри
фото
=========================
Приложения:
Ответ дал: julyap
0
  frac{16}{ x^{2} +x} - frac{6}{ x^{2} -x} = frac{1}{x}  \  frac{16}{ x(x+1)} - frac{6}{ x(x-1)} = frac{1}{x}  /*x(x+1)(x-1) neq 0\  x(x+1)(x-1) neq 0 \ x neq 0 \ x neq -1\x neq 1 \  frac{16x(x+1)(x-1)}{x(x+1)} - frac{6x(x+1)(x-1)}{x(x-1)} = frac{x(x+1)(x-1)}{x}  \ 16x-16-6x-6- x^{2} +1=0\- x^{2} +10x-21=0/*(-1)\ x^{2} -10x+21=0 \ D=100-84=16 \  sqrt{D} =4 \  x_{1} = frac{10+4}{2} =7 \
x_{2} = frac{10-4}{2} =3
Приложения:
Вас заинтересует