• Предмет: Физика
  • Автор: океана81
  • Вопрос задан 10 лет назад

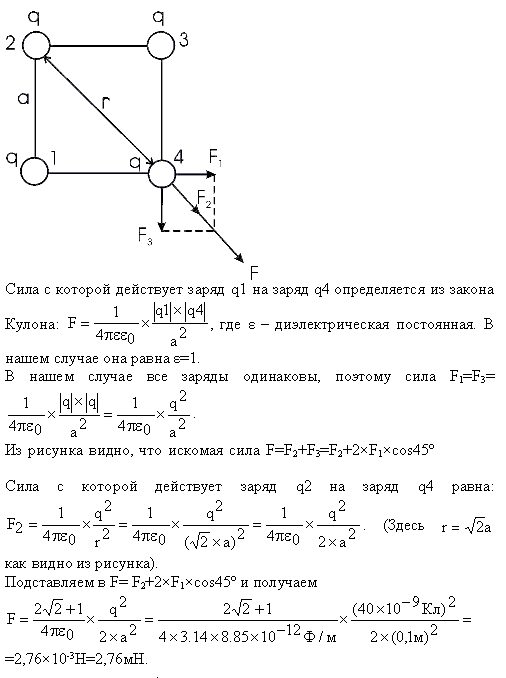
Четыре одинаковых заряда Q1=Q2=Q3=Q4=40 нКл закреплены в вершинах квадрата со стороной а =10 см. Найти силу F, действующую на один из этих зарядов со стороны трех других

Ответы

Ответ дал: RickRoman
0
Используя закон кулона F=k*((q²)/r²) 
Приложения:
Ответ дал: океана81
0
не могу написать задачу. пишут что то с балами. не подскажите что делать?
Вас заинтересует