Составьте алгоритм, программу, или блок-схему для решения следующей задачи.
Кот Матроскин вышел из Простоквашино в 6 часов утра. В какое время суток он окажется в городе, в гостях у дяди Фёдора, если будет идти со скоростью V км/ч, а расстояние до города равно S км(V и S задаются пользователем).
Ответы
Ответ дал:
0
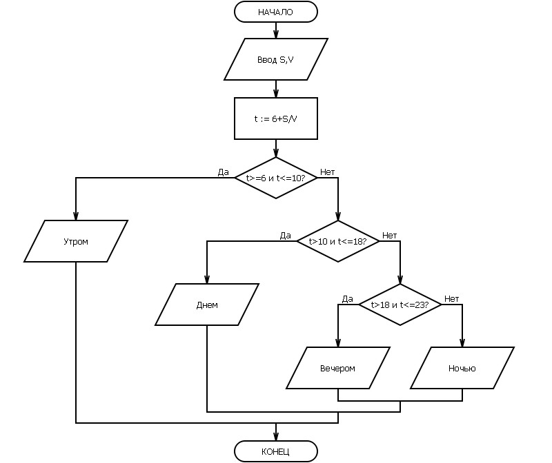
Ответа от автора вопроса не поступило. Во вложении приведена блок-схема для следующего деления времени суток:
от 6 до 10 - утро;
после 10 до 18 - день;
после 18 до 23 - вечер;
прочее время - ночь.
от 6 до 10 - утро;
после 10 до 18 - день;
после 18 до 23 - вечер;
прочее время - ночь.
Приложения:
Вас заинтересует
3 года назад
3 года назад
8 лет назад
8 лет назад
10 лет назад
10 лет назад